Mutations in RNA splicing factors are amongst the most common genetic alterations in myeloid malignancies. Mutations in the splicing factors SF3B1, SRSF2, and U2AF1 occur as heterozygous, missense mutations and have been shown to confer a change-of-function. In contrast, the X chromosome encoded ZRSR2 is enriched in nonsense/frameshift mutations in males, consistent with loss of function. To date however, we do not understand the basis for enrichment of ZRSR2 mutations in leukemia. Moreover, ZRSR2 is the only one of these factors that primarily functions in the minor spliceosome. While most introns are spliced by the major spliceosome, a small subset (<1%) of introns are recognized by a separate complex, the minor spliceosome. Although minor (or "U12") introns are present in only ~800 genes in humans, their sequences and positions are highly evolutionarily conserved - more so than their U2 counterparts. The high conservation of minor introns suggests key regulatory roles yet few functional roles for the minor spliceosome in regulating biological phenotypes are known.
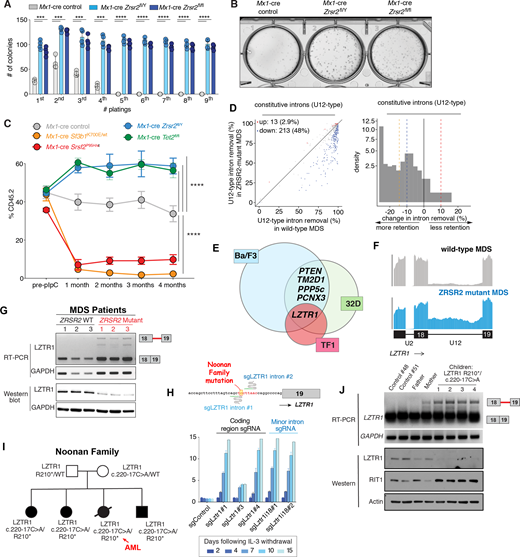
The rarity and conservation of minor introns offered a unique opportunity to investigate splicing factor mutations and identify potential tissue-specific roles of the minor spliceosome. Modeling loss-of-function mutations in ZRSR2 via a mouse model for induced deletion of Zrsr2 revealed strikingly enhanced self-renewal of Zrsr2-deficient male and female hematopoietic cells (Fig. A-C). This was in stark contrast to the effects of hotspot mutations in Sf3b1and Srsf2 and similar to those of Tet2 loss on increasing self-renewal and numbers of HSCs. Zrsr2 loss was also associated increased myeloid cells in the blood and long-term hematopoietic stem cells (HSCs) in the marrow (Fig. C).
To understand the mechanistic basis by which ZRSR2 loss causes aberrant HSC self-renewal, we quantified transcriptome-wide splicing patterns in MDS patients. ZRSR2-mutant samples had widespread, dysfunctional recognition of minor introns- 48% of minor introns exhibiting significantly increased retention (Fig. D). We next systematically mimicked the effects of nonsense-mediated decay caused by minor intron retention in ZRSR2-mutants. Every gene containing a ZRSR2-regulated minor intron was targeted by 4 sgRNAs via a positive-enrichment CRISPR screen using pools of lentiviral sgRNAs in cytokine-dependent human and mouse hematopoietic cell lines. This identified several minor intron-containing genes whose downregulation conferred cytokine independence. Strikingly, just one gene was enriched in all lines (Fig. E): LZTR1, a cullin-3 adaptor for ubiquitin-mediated suppression of RAS-related GTPases which is subject to loss-of-function mutations in several cancers and the RASopathy Noonan Syndrome.
Minor intron retention in LZTR1 correlated with reduced LZTR1 protein in MDS patients (Fig. F-G). Inducing mutations in either the protein-coding region of LZTR1 or its minor intron resulted in cytokine independence (Fig. H), reduced LZTR1, and dramatic accumulation of RIT1, a RAS GTPase substrate of LZTR1. In a Noonan Syndrome family wherein one child died of AML, the mother and all children carried an intronic mutation within LZTR1's minor intron (Fig. I-J). Fibroblasts from each family member revealed clear LZTR1 minor intron retention with impaired LZTR1 protein expression and RIT1 accumulation in subjects bearing the LZTR1 minor intron mutation (Fig. J).
We next interrogated LZTR1 minor intron splicing across all cancers in the TCGA. While LZTR1's minor intron was efficiently excised in normal samples, a notable subset of tumors in almost all cancer types exhibited significantly increased retention within LZTR1's minor intron. These data indicate LZTR1 is frequently dysregulated via perturbed minor intron splicing - much more so than by protein-coding mutations alone.
Here we uncover a heretofore unrecognized role of minor intron excision in regulating HSC self-renewal, a molecular link between ZRSR2 mutations and aberrant LZTR1 splicing and expression, and frequent LZTR1 minor intron retention in diverse cancers and cancer predisposition syndromes. Given frequent post-transcriptional disruption of LZTR1 in the absence of protein-coding mutations, our data additionally motivate study of other cancer-associated minor intron-containing genes which may be dysregulated via similar, and as-yet-undetected, aberrant splicing.
Abdel-Wahab:Merck: Consultancy; Envisagenics Inc.: Current equity holder in private company; H3 Biomedicine Inc.: Consultancy, Research Funding; Janssen: Consultancy.
Author notes
Asterisk with author names denotes non-ASH members.

This feature is available to Subscribers Only
Sign In or Create an Account Close Modal